
(图片来源网络,侵删)
10月05日讯 国安官方宣布塞蒂恩下课,西班牙老帅此前带领国安在联赛后半程和亚冠二级赛场遭遇双线溃败。
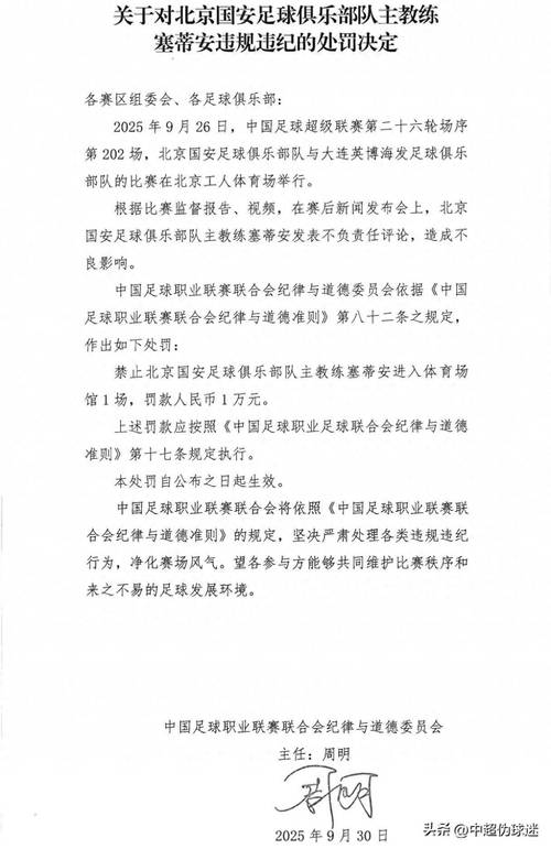
而9月30日,因塞蒂恩在国安4-2大连英博赛后“不负责任”的言论,中足联曾发布公告,对其处以禁赛一场+罚款1万元的惩罚。
只不过,目前西班牙人已经黯然下课,禁赛一场的处罚可能也将就此不了了之了。
【相关新闻】
官方:国安主帅塞蒂恩赛后发表不负责任评论,禁赛1场罚款1万
在4-2击败大连英博的赛后,塞蒂恩在谈到两个丢球时表示:“其实这两个失球是不应该出现的,但是之后我们有了很好的机会也取得了进球。但是我不理解为什么当时判定了我们的犯规,因为那个时刻裁判看的是很清楚的,但是之后又回看了录像取消了进球。”
本文"没机会了😅塞蒂恩上轮联赛后曾因言论被中足联禁赛1场+罚1万元"文章版权声明:除非注明,否则均为9.1体育资讯原创文章,转载或复制请以超链接形式并注明出处。
